Notices
1987 - 1996 F150 & Larger F-Series Trucks 1987 - 1996 Ford F-150, F-250, F-350 and larger pickups - including the 1997 heavy-duty F250/F350+ trucks

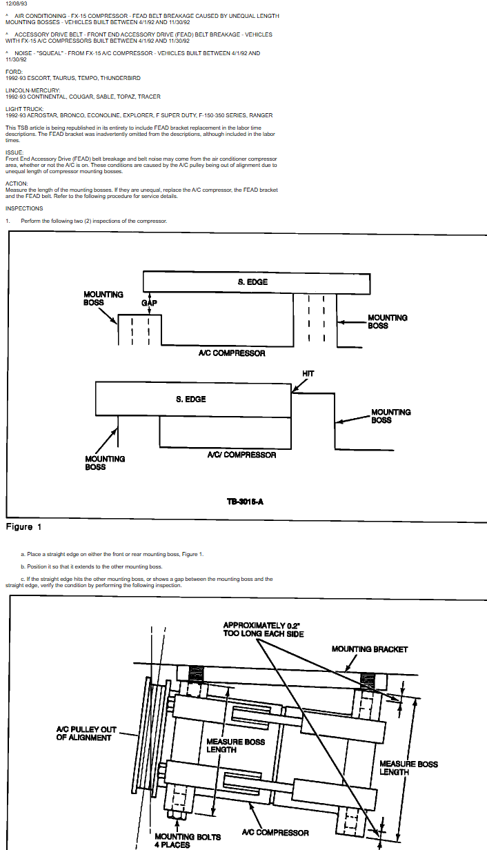
Belt walking one rib off the crank shaft pulley

Thread Tools
 
Search this Thread
 
Old Jun 6, 2025 | 06:15 PM
  #31  
mackendw's Avatar
mackendw
More Turbo
Photogenic
Liked
Loved
Community Favorite
Joined: Feb 2022
Posts: 594
Likes: 103
From: New Dominion, PE
pulley ordered. metal one.


 
Reply
Old Jun 6, 2025 | 06:53 PM
  #32  
AuroraGirl's Avatar
AuroraGirl
Lead Driver
Shutterbug
Community Builder
Liked
Loved
Joined: Jun 2021
Posts: 5,119
Likes: 779
Originally Posted by mackendw
pics of pump and housing cleaned up...ready for a new(ish) pulley... judging from the oily greasy mess on the underside of the pump, the leak was pretty
sure the rubber hose that connects to the metal return line. I ended up cutting that piece of rubber hose so I could get the pump out as I didn't want to
jerk to hard on the hose with it installed on the truck. that hose looked to be original and definitely needed replacing.

not the original pump, interesting

The teflon seal for the high pressure line is also one time use btw
The cap should be checked for a "vent" hole in the cap, it will be obvious if you look at the center of the top, and then has a passage through into the dipstick side that you can blow through
If you dont , buy a new cap at the auto store (ford didnt have a vent on the cap originally)
 
Reply
Old Jun 6, 2025 | 07:17 PM
  #33  
mackendw's Avatar
mackendw
More Turbo
Photogenic
Liked
Loved
Community Favorite
Joined: Feb 2022
Posts: 594
Likes: 103
From: New Dominion, PE
I never took the high pressure hose off the larger 13/16" nut. I guess I lucked out there...
 
Reply
Old Jun 6, 2025 | 08:01 PM
  #34  
mackendw's Avatar
mackendw
More Turbo
Photogenic
Liked
Loved
Community Favorite
Joined: Feb 2022
Posts: 594
Likes: 103
From: New Dominion, PE
question on the torque for the bolts when putting things back together... there are 3 longs 9/16" long bolts. 3 shorter one across the top in behind the AC compressor
and 3 nuts on studs. there are 2 bracket bolts that connect the PS housing bracket to the AC housing and another one in behind.

Given the above I found a set of torque specs online. can someone map the below torque specs to what I describe above:
  • Pivot bolt (4.9L and 5.0L): 45 ft. lbs. (61 Nm)
  • Pump-to-adjustment bracket: 45 ft. lbs. (61 Nm)
  • Support bracket-to-engine (5.8L): 65 ft. lbs. (88 Nm)
  • Support bracket-to-water pump housing (4.9L): 17 ft. lbs. (23 Nm)
  • Support bracket-to-water pump housing (5.0L, 5.8L): 45 ft. lbs. (61 Nm)
  • Pressure line-to-fitting: 29 ft. lbs. (39 Nm)
  • Adjustment bracket-to-support bracket: 4.9L, 5.0L, 5.8L: 45 ft. lbs. (61 Nm); 7.5L and Diesel: Long bolt-65 ft. lbs. (88 Nm)
  • Short bolt-45 ft. lbs. (61 Nm)"

merci.
 
Reply
Old Jun 9, 2025 | 04:07 AM
  #35  
AuroraGirl's Avatar
AuroraGirl
Lead Driver
Shutterbug
Community Builder
Liked
Loved
Joined: Jun 2021
Posts: 5,119
Likes: 779



 
Reply
Old Jun 9, 2025 | 05:59 AM
  #36  
mackendw's Avatar
mackendw
More Turbo
Photogenic
Liked
Loved
Community Favorite
Joined: Feb 2022
Posts: 594
Likes: 103
From: New Dominion, PE
just went out and measured the length of the left side mounting boss on the A/C compressor. 4 3/4" on BOTH mounting ears front to back (outer).
It is currently sitting up/over where it normally is positioned with the PS pump & bracket off. The right side (drivers) of the PS mounting bracket fastens
to a curved black flange at the back so won't know the exact measurement until I put things back together. I'm suspecting this *MAY* have been the
reason for the misalignment of the PS pulley. Going by memory here (should have taken pics of how things were setup....again), the right side bolt
goes thru the A/C mounting boss and connect thru the back side mounting boss of the PS pulley bracket. I know when I took off the bolt securing that
black bracket off, there was tension on it when the bolt let go.

I know for sure that the PS pump was replaced in the not too distant past as the mounting bolts for it and those on the bracket had anti-seize on them.
Also, someone boogared up one of the mounting nuts on the 3 studs on the front mounting bracket. Another 2 hr exercise to get that off.

The replacement steel PS pulley should be here TODAY. I'll be installing the pump onto the bracket and then installing the pulley on the bench. I'm
thinking that I'll have to shim (washers) where the mounting bolts fasten the PS pump to bracket. This should draw the pump in the width of the washer.

re: installing the PS pump and bracket, you have to get that positioned on the 3 studs first and start the other bolts into the block after laying the A/C
compressor back down on top of it as some of the bolts are shared by the two. Will take a measurement at that time and post it.

Question: do the 3 long bolts going into the block need thread sealant? ie: are they going into a water jacket?
 
Reply
Old Jun 9, 2025 | 12:31 PM
  #37  
mackendw's Avatar
mackendw
More Turbo
Photogenic
Liked
Loved
Community Favorite
Joined: Feb 2022
Posts: 594
Likes: 103
From: New Dominion, PE
I flushed out the steering box and pump of all old fluid, drained the return line and blew it out with the air hose. Removed the old rubber hose going from the hard line
to the pump with a new one. new clamp installed. Cleaned off the metal backing piece that the return hard line sits in so I can monitor if any new leaks are present after
the pump gets re-installed.
 
Reply
Old Jun 9, 2025 | 01:05 PM
  #38  
AuroraGirl's Avatar
AuroraGirl
Lead Driver
Shutterbug
Community Builder
Liked
Loved
Joined: Jun 2021
Posts: 5,119
Likes: 779
 this is best i could find on ortder to install boltrs
this is best i could find on ortder to install boltrs
 
Reply
Old Jun 9, 2025 | 01:06 PM
  #39  
AuroraGirl's Avatar
AuroraGirl
Lead Driver
Shutterbug
Community Builder
Liked
Loved
Joined: Jun 2021
Posts: 5,119
Likes: 779
Originally Posted by mackendw
just went out and measured the length of the left side mounting boss on the A/C compressor. 4 3/4" on BOTH mounting ears front to back (outer).
It is currently sitting up/over where it normally is positioned with the PS pump & bracket off. The right side (drivers) of the PS mounting bracket fastens
to a curved black flange at the back so won't know the exact measurement until I put things back together. I'm suspecting this *MAY* have been the
reason for the misalignment of the PS pulley. Going by memory here (should have taken pics of how things were setup....again), the right side bolt
goes thru the A/C mounting boss and connect thru the back side mounting boss of the PS pulley bracket. I know when I took off the bolt securing that
black bracket off, there was tension on it when the bolt let go.

I know for sure that the PS pump was replaced in the not too distant past as the mounting bolts for it and those on the bracket had anti-seize on them.
Also, someone boogared up one of the mounting nuts on the 3 studs on the front mounting bracket. Another 2 hr exercise to get that off.

The replacement steel PS pulley should be here TODAY. I'll be installing the pump onto the bracket and then installing the pulley on the bench. I'm
thinking that I'll have to shim (washers) where the mounting bolts fasten the PS pump to bracket. This should draw the pump in the width of the washer.

re: installing the PS pump and bracket, you have to get that positioned on the 3 studs first and start the other bolts into the block after laying the A/C
compressor back down on top of it as some of the bolts are shared by the two. Will take a measurement at that time and post it.

Question: do the 3 long bolts going into the block need thread sealant? ie: are they going into a water jacket?
i dont think they need sealant BUT if they are large bolts, i recommend blue loctitee OR thread sealant to prevent the threads seizing in the block and to maintain torque
 
Reply
Old Jun 9, 2025 | 07:01 PM
  #40  
mackendw's Avatar
mackendw
More Turbo
Photogenic
Liked
Loved
Community Favorite
Joined: Feb 2022
Posts: 594
Likes: 103
From: New Dominion, PE
pump is an OEM ford unit. the reservoir was replaced at some point in the past.
 
Reply
Old Jun 9, 2025 | 09:24 PM
  #41  
mackendw's Avatar
mackendw
More Turbo
Photogenic
Liked
Loved
Community Favorite
Joined: Feb 2022
Posts: 594
Likes: 103
From: New Dominion, PE
Originally Posted by AuroraGirl
i dont think they need sealant BUT if they are large bolts, i recommend blue loctitee OR thread sealant to prevent the threads seizing in the block and to maintain torque
may have a leak in the water pump... there is a small pool of coolant in the area below the middle top bolt. I've been noticing I had to add a bit of coolant once a week.
never noticed any puddles underneath though. now that I have the A/C compressor and PS pump off....I guess I should bite the bullet and change it out.
 
Reply
Old Jun 10, 2025 | 02:13 PM
  #42  
AuroraGirl's Avatar
AuroraGirl
Lead Driver
Shutterbug
Community Builder
Liked
Loved
Joined: Jun 2021
Posts: 5,119
Likes: 779
Originally Posted by mackendw
may have a leak in the water pump... there is a small pool of coolant in the area below the middle top bolt. I've been noticing I had to add a bit of coolant once a week.
never noticed any puddles underneath though. now that I have the A/C compressor and PS pump off....I guess I should bite the bullet and change it out.
you shoudl make sure where its leaking. get a cooling system pressure tester from autozone (rent) or buy from harbor freight, put some psi in your system
If you wanted you can remove the t stat but you should be able to find the leak without the engine or fan spinning. if its not the pump or gasket but the timing cover, its more involved. Some people say to do it wwhile youre in there and check timing set anyway
 
Reply
Old Jun 11, 2025 | 07:44 AM
  #43  
mackendw's Avatar
mackendw
More Turbo
Photogenic
Liked
Loved
Community Favorite
Joined: Feb 2022
Posts: 594
Likes: 103
From: New Dominion, PE
Here is a pic of the area where I noticed the bit of coolant. you should be able to see the spot if you zoom in.


 
Reply
Old Jun 11, 2025 | 08:11 AM
  #44  
manicmechanic007's Avatar
manicmechanic007
Lead Driver
5 Year Member
Photogenic
Photoriffic
Shutterbug
Joined: Jul 2020
Posts: 9,915
Likes: 2,439
From: Near Salt Lake City
Club FTE Silver Member

Those front covers "pit" and need to be replaced once in a while
I think I've replaced 4 front covers in 40 years
Remedy is
Replace the block to front cover gasket, inspect the cover for pits
 
Reply
Old Jun 11, 2025 | 08:15 AM
  #45  
mackendw's Avatar
mackendw
More Turbo
Photogenic
Liked
Loved
Community Favorite
Joined: Feb 2022
Posts: 594
Likes: 103
From: New Dominion, PE
for the small bit of coolant it's leaking. if it starts to dump more, will crack it open. Hate to wreck the water pump seal which looks good atm....
I'll hold off on that job I think until I take the engine out when I do the more thorough job. need willie back in action for runs to home depot
for my wifie to-do list items.

you should see the lower radiator hose...looks like popeyes forearms. replacing that on monday. I'm surprised it never burst.
 
Reply



All times are GMT -5. The time now is 09:27 PM.