Notices

1973 F500-F750 Wiring Diagram: meaning of the asterisk after wiring color

Thread Tools
 
Search this Thread
 
Old Mar 23, 2026 | 11:02 PM
  #1  
asavage's Avatar
asavage
Thread Starter
|
Fleet Mechanic
20 Year Member
Community Favorite
Joined: Nov 2001
Posts: 1,758
Likes: 224
From: Oak Harbor, Washington
Club FTE Gold Member
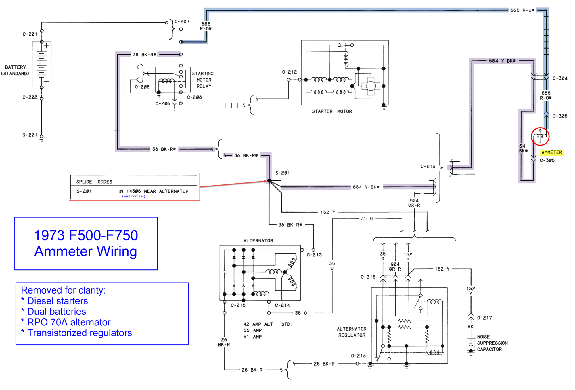
1973 F500-F750 Wiring Diagram: meaning of the asterisk after wiring color

I have the paper manual 1973 Wiring & Vacuum Diagrams, and it covers pretty much all Ford & Mercury vehicles (it does not have vacuum diagrams for the Medium Duty trucks, though ).

I'm looking at the ammeter wiring, and something is different on the diagram: every wire associated with the ammeter -- and the positive output wire of the alternator -- has an asterisk after the final wiring color, eg.
R-O*
BK-R*
Y-BK*

I've read the How To Use This Manual pages and there's no mention of these asterisks. My guess is that these wires are specifically calibrated for a certain resistance in order for the ammeter to have a certain resistance path compared to the main current flow, in order to encourage enough flow through the ammeter that needle deflection occurs.





[This forum downscales images wider than 2000px, whereas the original is ~3900px wide today, so the above is not as clear as it could be. Here's a link to the higher res version:
[url]https://asavage.dyndns.org/Ford/F600/Electrical/Electrical_Diagrams_1973_F500-750/Page_3_of_6-3_Ammeter.png ]

The asterisks are not any clearer on the paper copy; I scanned it at 600dpi.
Can anyone confirm or disprove/reject my guess as to the meaning of the asterisks following a wiring color callout?
 

Last edited by asavage; Mar 24, 2026 at 11:26 AM.
Reply
Old Mar 24, 2026 | 04:57 PM
  #2  
Franklin2's Avatar
Franklin2
Moderator
25 Year Member
Photogenic
Community Builder
Community Influencer
Joined: Jan 2001
Posts: 56,846
Likes: 2,681
From: Virginia
Club FTE Gold Member
My only assumption is the ammeter was optional equipment, so any wiring with the asterisk was optional.

Looking at the diagram, it looks like the ammeter is not a full flow real ammeter, but it is a very sensitive voltmeter. It is picking up the voltage drop, usually though a shunt. They actually call out the "shunt" in the 1980-up diagrams. Looks like they are just using the 36-R wire as the shunt, in which case your assumption would be correct, changing the length would change the reading of the ammeter. In my experience, these ammeters never worked well even when they were new.
 
Reply
Old Mar 24, 2026 | 05:07 PM
  #3  
asavage's Avatar
asavage
Thread Starter
|
Fleet Mechanic
20 Year Member
Community Favorite
Joined: Nov 2001
Posts: 1,758
Likes: 224
From: Oak Harbor, Washington
Club FTE Gold Member
The section of circuit 36 from S-201 to C-213 isn't optional but has the asterisk (for all alternators). Also, I don't think that the ammeter was optional for these medium-duty trucks; the standard instrumentation has the four basics: oil pressure, ammeter, fuel level, and engine temperature:




The vacuum gauge, air pressure gauge (for air brake-equipped models) and tach were optional, as are a whole pile of optional doo-dads: air brake warning, manual marker lights switch, etc.

The reason the question came up was as I was discussing fusible links in another thread and related how, from memory, this circuit's wiring is unprotected, as there's no fusible link, circuit breaker, nor fuse on the ammeter wiring: one short, it all goes up in flames. I went to check my recollection and was surprised to not locate a shunt -- the same surprise I'd had years ago the last time I looked at the diagram.

I'm hoping someone will drift by who knew this 1973 diagram's ins-and-outs back in the day, and recognizes the one circuit whose wiring color codes have asterisks appended.
 

Last edited by asavage; Mar 24, 2026 at 05:09 PM.
Reply
Related Topics
Thread
Thread Starter
Forum
Replies
Last Post
gcw71
Large Truck
1
Oct 6, 2023 07:17 PM
60f350
1957 - 1960 F100 & Larger F-Series Trucks
3
Sep 26, 2017 11:48 AM
resonateur
1961 - 1966 F-100 & Larger F-Series Trucks
5
Oct 14, 2014 04:40 PM
jhweigel
1948 - 1956 F1, F100 & Larger F-Series Trucks
4
Aug 5, 2014 05:20 PM
ulstermotors
1967 - 1972 F-100 & Larger F-Series Trucks
1
Jul 19, 2014 08:34 AM




All times are GMT -5. The time now is 08:44 PM.